| |
| Autore |
Messaggio |
opzioni |
 daniele1979


postato il: 14.12.2024, alle ore 18:32 |
Eccitare relè dopo 3 secondi dal accensione
Buona serata a tutti.
Ho bisogno di un relè che si eccita dopo che ho dato tensione,
Ho trovato questo schema con il 555
[img] https://circuitspedia.com/switch-on-delay-timer-circuit//img]
Mi ricordo vagamente che si usava un diodo per scaricare il condensatore
Per fare in modo che il tempo fosse sempre uguale.
Ma non ricordo dove va messo.
Mi potreste indicare il collegamento?
Grazie tante |
|
 daniele1979


postato il: 14.12.2024, alle ore 18:33 |
https://circuitspedia.com/switch-on-delay-timer-circuit/#goo…
|
|
 daniele1979


postato il: 14.12.2024, alle ore 19:41 |
O se e possibile chiedere uno schema con meno componenti.
Perché il 555 non mi ci sta.
Anche se la precisione non e assoluta
|
|
 still

[pagine pubblicate]
postato il: 14.12.2024, alle ore 20:01 |
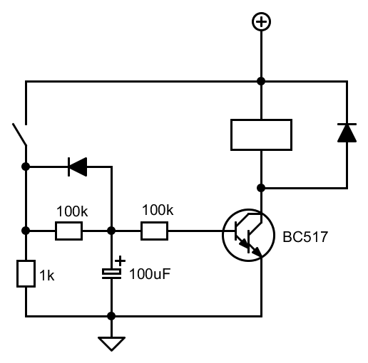
Un transistor che ha sul collettore la bobina del relè, emettitore a massa. La base collegata ad un elettrolitico che viene caricato attraverso una resistenza connessa al positivo. Quando dai tensione il condensatore si carica, appena la tensione è sufficiente il transistor conduce ed eccita il relè
Chi ha argomenti discute serenamente e rispetta le opinioni altrui, chi non ne ha insulta e basta.
Non ti curar di lor, ma guarda e passa |
|
 amilcare.c

[pagine pubblicate]
postato il: 15.12.2024, alle ore 09:53 |
Questo ha un numero minimo di componenti e tutti di piccole dimensioni,
E' compreso anche il circuito di scarica rapida del condensatore per una rapida ripartenza
Buon lavoro!!!

vedi sorgente fidocadJ
[FIDOCAD]
TY 67 53 2 2 0 0 0 Liberazione++Sans++Stretto 100k
TY 85 70 2 2 0 0 0 Liberazione++Sans++Stretto
TY 90 70 2 2 0 0 0 Liberazione++Sans++Stretto
TY 84 68 2 2 0 0 0 Arial 100uF
TY 105 65 2 2 0 0 0 Liberazione++Sans++Stretto
TY 87 53 2 2 0 0 0 Arial 100k
TY 110 65 2 2 0 0 0 Liberazione++Sans++Stretto
TY 120 59 2 2 0 0 0 Liberazione++Sans++Stretto BC517
MC 80 80 0 0 elettrotecnica.ms05
TY 55 85 2 2 0 0 0 Liberazione++Sans++Stretto
TY 63 68 2 2 0 0 0 Liberazione++Sans++Stretto 1k
MC 100 60 0 0 360
MC 135 45 3 0 200
MC 80 65 0 0 180
MC 85 60 0 0 080
MC 65 60 0 0 080
MC 60 65 1 0 080
LI 65 60 60 60 0
LI 60 60 60 65 0
LI 60 75 60 80 0
LI 60 80 80 80 0
LI 80 80 80 75 0
LI 80 80 115 80 0
LI 115 80 115 70 0
LI 100 60 95 60 0
LI 85 60 75 60 0
LI 80 65 80 60 0
LI 60 60 60 45 0
MC 80 45 2 0 200
LI 65 45 60 45 0
LI 80 45 80 60 0
SA 80 60 0
SA 60 60 0
SA 80 80 0
SA 115 50 0
SA 115 25 0
LI 115 25 135 25 0
LI 135 25 135 30 0
LI 115 50 135 50 0
LI 135 50 135 45 0
LI 115 25 115 15 0
MC 115 15 3 0 010
MC 60 30 0 0 750
LI 115 25 60 25 0
LI 60 25 60 30 0
SA 60 45 0
MC 115 30 0 0 830
LI 115 25 115 30 0
LI 115 45 115 50 0
http://www.elettroamici.org/
Preoccupati piu' della tua coscienza che della reputazione.
Perche' la tua coscienza e' quello che tu sei,
la tua reputazione e' cio' che gli altri pensano di te.
E quello che gli altri pensano di te e' problema loro.
Charlie Chaplin
Elettronica: il LEGO dei grandi |
|
 amilcare.c

[pagine pubblicate]
postato il: 15.12.2024, alle ore 10:01 |
visto che non è visibile posto la immagine

http://www.elettroamici.org/
Preoccupati piu' della tua coscienza che della reputazione.
Perche' la tua coscienza e' quello che tu sei,
la tua reputazione e' cio' che gli altri pensano di te.
E quello che gli altri pensano di te e' problema loro.
Charlie Chaplin
Elettronica: il LEGO dei grandi |
|
 daniele1979


postato il: 15.12.2024, alle ore 16:12 |
Mille grazie del tuo schema..
Va benissimo.
Dimenticavo di dire che e alimentato a 12 volt.
Una domanda per una curiosità .
Lo stesso schema. Va bene anche se al posto del relè
Ci fosse un led?
|
|
 amilcare.c

[pagine pubblicate]
postato il: 15.12.2024, alle ore 20:29 |
daniele1979: Mille grazie del tuo schema..
Va benissimo.
Dimenticavo di dire che e alimentato a 12 volt.
Una domanda per una curiosità .
Lo stesso schema. Va bene anche se al posto del relè
Ci fosse un led?
si sarebbe inutile il diodo in parallelo alla bobina se al suo posto ci fosse un led
http://www.elettroamici.org/
Preoccupati piu' della tua coscienza che della reputazione.
Perche' la tua coscienza e' quello che tu sei,
la tua reputazione e' cio' che gli altri pensano di te.
E quello che gli altri pensano di te e' problema loro.
Charlie Chaplin
Elettronica: il LEGO dei grandi |
|
 schottky


postato il: 16.12.2024, alle ore 07:34 |
ovviamente il led con la sua resistenza in serie
Il vantaggio di essere intelligente e' che si puo' sempre fare l'imbecille, mentre il contrario e' del tutto impossibile. -- W. Allen |
|
 FrancoGual

[pagine pubblicate]
postato il: 21.12.2024, alle ore 09:48 |
daniele1979: Mille grazie del tuo schema..
Va benissimo.
Dimenticavo di dire che e alimentato a 12 volt.
Una domanda per una curiosità .
Lo stesso schema. Va bene anche se al posto del relè
Ci fosse un led?
Penso che cambierebbero e non di poco i tempi,il relè ha una sua isteresi che lo fa cadere, il led resta acceso anche con una minima correne.
A meno di metterne abbastanza da equiparare la corrente assorbita dalla bobina del relè.
Mio pensiero da elettrotecnico.
Anche il viaggio più lungo inizia con un piccolo passo.
Si vis pacem, para bellum!!!
Mark Zuckerberg ha reso suoi schiavi milioni di persone senza che se ne rendessero conto. F.G.
<Avete vinto voi,ma almeno non riuscirete a considerarmi vostro complice> Da Mediterraneo.
Inferno,Canto III,verso 51 Virgilio dice......... |
|
| |